 
各相關(guan) 單位:
在疫情多輪反複、俄烏(wu) 戰爭(zheng) 、地緣衝(chong) 突多種因素疊加下,近3年來全球經濟增長放緩,國別債(zhai) 務累積,市場風險增加,項目建造成本變化劇烈,投融資成為(wei) 項目能否上馬的重要製約因素。無論是EPC的總承包商,還是項目的開發商,均對項目融資是否落實高度關(guan) 注。
如何通過融資渠道的拓展、融資方式的創新、融資結構的優(you) 化、融資保險的多邊安排,來促進融資落地,是中資企業(ye) 國際項目融資保險解決(jue) 方案麵臨(lin) 的挑戰。
為(wei) 了全麵提升中資企業(ye) 大變局下的融資能力,攫取大變局下海外市場競爭(zheng) 新動能,华体汇体育登陆聯合中國國際工程谘詢協會(hui) 定於(yu) 9月中旬在北京舉(ju) 辦“對外投資合作多元化投融資”專(zhuan) 題培訓班。
本培訓由安泰賽斯國際項目管理谘詢(北京)有限公司具體(ti) 承辦,誠摯邀請各相關(guan) 單位積極報名參加。
一、培訓對象:
基礎設施投資企業(ye) 、能源投資企業(ye) 、工程承包企業(ye) 和裝備製造企業(ye) 的投融資部、市場開發部、法務合約部、財務部等部門的高級管理人員;各銀行境外出口信貸、基礎設施與(yu) 項目融資部門的管理人員、保險機構境外基礎設施風險管理部門的相關(guan) 人員。
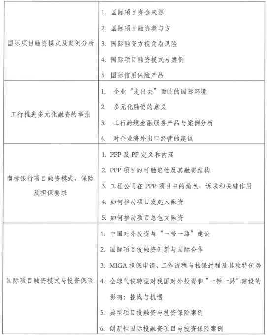
二、培訓內(nei) 容:

三、培訓時間:
2022年9月14日-16日、21日-23日,共6次。
每日14:00-17:00(個(ge) 別班次為(wei) 上午授課)。
四、培訓形式及報名:
本次培訓為(wei) 線上培訓(騰訊會(hui) 議);即日起開始報名,請掃碼填寫(xie) 報名表發送至pc@caiec.org。

五、聯係方式:
劉樞堯
座機:010-58280775
郵箱:liushuyao@anexpatinsingapore.com
手機:18514500190
王雅欣
座機:010-65769112
郵箱:wangyx@caiec.org
手機:13391785085





 
        

 
                        
